跳至主要內容
首页
vuepress
js高级程序设计
js数组api
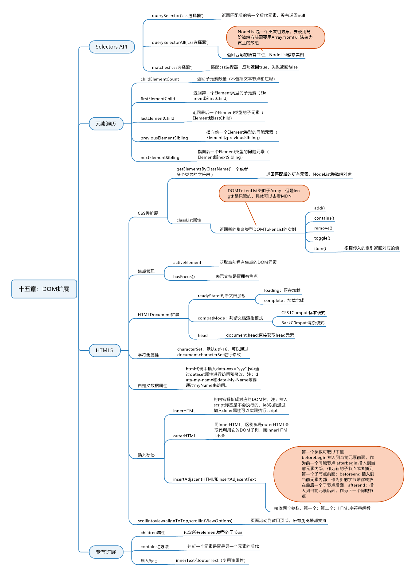
红宝书第十五章-DOM扩展
vue
vue响应式原理
函数式调用弹窗实现(vue版)
composition api的使用
面经
前端自检清单问题解答
浏览器输入url到页面加载完成的全过程解析
webpack相关
webpack学习
日常开发踩坑
el-menu菜单栏选中效果失效问题
forEach中return失效
代码回滚的不同方式及其区别
uniapp样式穿透问题
websocket封装
关于使用flex布局的一些思考
关于上滑加载
可视化大屏自适应的理解
git远程仓库失败
安卓APP音视频录制与播放
人机验证实践(Cloudflare Turnstile)
web性能分析
记一次项目中自动去除console.log打印(非正常webpack、vite打包环境)
uniapp函数式弹窗
精准倒计时实现
移动端侧滑关闭弹窗实践(History 路由 & uni-popup)
typescript
ts体操练习
ts常见类型报错
红宝书第十五章-DOM扩展
菜鸡小谢
原创
2021/9/11
小于 1 分钟
javascript
DOM
1723098048276
上一页
js数组api